留言板

尊敬的读者、作者、审稿人, 关于本刊的投稿、审稿、编辑和出版的任何问题, 您可以本页添加留言。我们将尽快给您答复。谢谢您的支持!

姓名
邮箱
手机号码
标题
留言内容
验证码

基于因地制宜、位移控制理念的深大复杂基坑设计实践

李姝 李永东 张振兴 张立展

李姝, 李永东, 张振兴, 张立展. 基于因地制宜、位移控制理念的深大复杂基坑设计实践[J]. 岩土工程技术, 2025, 39(1): 35-41. doi: 10.20265/j.cnki.issn.1007-2993.2023-0639
引用本文: 李姝, 李永东, 张振兴, 张立展. 基于因地制宜、位移控制理念的深大复杂基坑设计实践[J]. 岩土工程技术, 2025, 39(1): 35-41. doi: 10.20265/j.cnki.issn.1007-2993.2023-0639
Li Shu, Li Yongdong, Zhang Zhenxing, Zhang Lizhan. Design practice of deep and complex foundation pit based on local conditions and displacement control[J]. GEOTECHNICAL ENGINEERING TECHNIQUE, 2025, 39(1): 35-41. doi: 10.20265/j.cnki.issn.1007-2993.2023-0639
Citation: Li Shu, Li Yongdong, Zhang Zhenxing, Zhang Lizhan. Design practice of deep and complex foundation pit based on local conditions and displacement control[J]. GEOTECHNICAL ENGINEERING TECHNIQUE, 2025, 39(1): 35-41. doi: 10.20265/j.cnki.issn.1007-2993.2023-0639

基于因地制宜、位移控制理念的深大复杂基坑设计实践

doi: 10.20265/j.cnki.issn.1007-2993.2023-0639
详细信息
    作者简介:

    李 姝,女,1991年生,硕士,高级工程师,从事岩土工程设计。E-mail:leajan@qq.com

  • 中图分类号: TU473

Design practice of deep and complex foundation pit based on local conditions and displacement control

  • 摘要: 北京城区某基坑深度约16.5 m,局部加深部位约20.4 m,基坑周边分布大量管线与住宅楼,开挖深度范围内涉及多层地下水。基坑地下水控制设计采用厚搭接落底式帷幕隔水,有效地解决了地下水渗漏问题,抑制了周边地层附加沉降,对控制周边建筑变形起到了积极作用;于基坑周边及局部深坑外围因地制宜布设应急减压井,有效地保障了水下锚杆施工,同时对承压水突涌起到了积极的防控作用。基坑支护设计遵循位移控制设计理念,通过数值分析与理论计算相结合对深基坑变形进行预测,提出支护结构位移控制标准,根据周边环境的敏感程度选取不同刚度的支护体系,并有针对性地提出锚杆施工工艺要求及地下水控制配合措施,在节约工期和造价的同时有效地保障了基坑及周边环境的安全和正常使用。

     

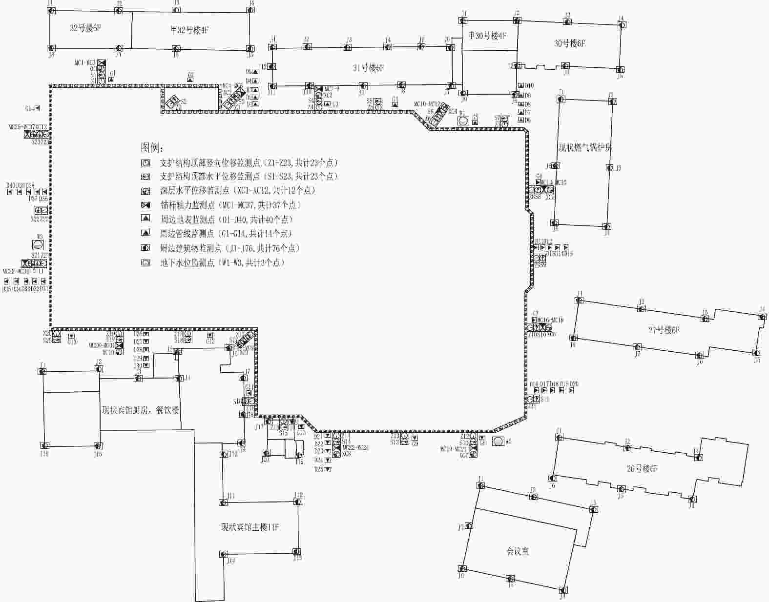
  • 图  1  基坑周边环境图

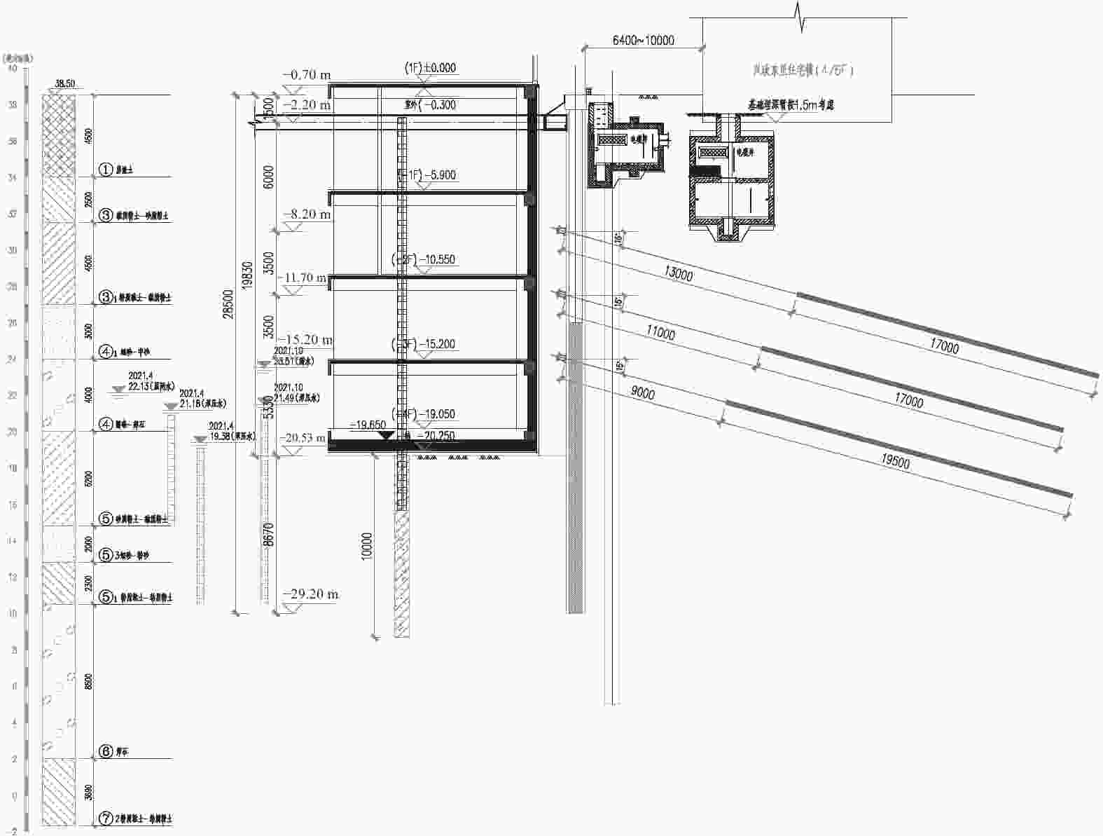
    图  2  场地典型工程地质剖面

    图  3  基坑支护与地下水控制平面布置图

    图  4  基坑支护典型剖面图(单位:mm)

    图  5  基坑开挖引起的周边竖向位移云图

    图  6  基坑开挖引起的周边水平位移云图(南北方向)

    图  7  基坑开挖引起支护结构位移变化包络图

    图  8  混凝土支撑平面布置图

    图  9  混凝土支撑剖面图(单位:mm)

    图  10  BSC平面分析节点位移图

    图  11  基坑开挖引起支护结构位移变化包络图(第一道为混凝土支撑)

    图  12  基坑开挖引起支护结构位移变化包络图(方案A)

    图  13  基坑开挖引起支护结构位移变化包络图(方案B)

    图  14  基坑典型支护剖面图(单位:mm)

    图  15  基坑监测点布置图

    图  16  支护结构顶部水平位移时程曲线(年-月-日)

    图  17  支护结构顶部竖向位移时程曲线(年-月-日)

    图  18  周边地表竖向位移时程曲线(年-月-日)

    表  1  主要地层物理力学参数表

    地层 重度
    /(kN·m−3)
    c/kPa φ/(°) m
    /(MPa·m−2)
    qs/kPa
    ①房渣土 19 8 12 4.96 25
    ③砂质粉土–黏质粉土 20 22 25 24.4 65
    1粉质黏土–黏质粉土 19.9 25 20 17 55
    1细砂–中砂 20.4 0 30 30 100
    ④圆砾–卵石 21 0 45 72 160
    ⑤黏质粉土–砂质粉土 20 20 25 24 75
    1粉质黏土–黏质粉土 20 25 22 19.96 65
    ⑥卵石 21.5 0 45 72 200
    下载: 导出CSV

    表  2  地下水水位量测情况

    地下水
    类型
    稳定水位(水头)含水层
    埋深/m标高/m
    第1层
    (潜水)
    14.79~15.9622.83~23.51④层、⑤层
    第2层
    (承压水)
    16.77~17.5221.24~21.49⑥层
    下载: 导出CSV

    表  3  周边建筑物变形监测值统计表 mm 

    楼座 隆起 沉降 楼座 隆起 沉降
    26号楼 0.5 −2.9 32号楼 0.7 −3.6
    27号楼 3.5 −2.8 锅炉房 2.7 −2.3
    30号楼 0.6 −4.0 水泵房 9.4 −1.5
    31号楼 5.5 −8.6 区政府 1.9 −2.5
    下载: 导出CSV
  • [1] 郑 刚, 焦 莹, 李 竹. 软土地区深基坑工程存在的变形与稳定问题及其控制——基坑变形的控制指标及控制值的若干问题[J]. 施工技术,2011,40(8):8-14. (ZHENG G, JIAO Y, LI Z. Stability and deformation problems during deep foundation excavation in soft soil area and their control measures-allowable deformation control and unconventional deformation[J]. Construction Technology,2011,40(8):8-14. (in Chinese)

    ZHENG G, JIAO Y, LI Z. Stability and deformation problems during deep foundation excavation in soft soil area and their control measures-allowable deformation control and unconventional deformation[J]. Construction Technology, 2011, 40(8): 8-14. (in Chinese)
    [2] 徐杨青. 深基坑工程优化设计理论与动态变形控制研究[D]. 武汉: 武汉理工大学, 2001. (XU Y Q. Study of optimum-design theory and dynamic displacement-controlling of deep excavation[D]. Wuhan: Wuhan University of Technology, 2001. (in Chinese)

    XU Y Q. Study of optimum-design theory and dynamic displacement-controlling of deep excavation[D]. Wuhan: Wuhan University of Technology, 2001. (in Chinese)
    [3] 侯学渊, 杨 敏. 软土地基变形控制设计理论和工程实践[M]. 上海: 同济大学出版社, 1996. (HOU X Y, YANG M. Design theory and engineering practice of the deformation control for soft soil[M]. Shanghai: Tongji University Press, 1996. (in Chinese)

    HOU X Y, YANG M. Design theory and engineering practice of the deformation control for soft soil[M]. Shanghai: Tongji University Press, 1996. (in Chinese)
    [4] 郑 刚, 李志伟. 不同围护结构变形形式的基坑开挖对邻近建筑物的影响对比分析[J]. 岩土工程学报,2012,34(6):969-977. (ZHENG G, LI Z W. Comparative analysis of responses of buildings adjacent to excavations with different deformation modes of retaining walls[J]. Chinese Journal of Geotechnical Engineering,2012,34(6):969-977. (in Chinese)

    ZHENG G, LI Z W. Comparative analysis of responses of buildings adjacent to excavations with different deformation modes of retaining walls[J]. Chinese Journal of Geotechnical Engineering, 2012, 34(6): 969-977. (in Chinese)
    [5] 郑 刚, 李志伟. 基坑开挖对邻近不同楼层建筑物影响的有限元分析[J]. 天津大学学报,2012,45(9):829-837. (ZHENG G, LI Z W. Finite element analysis of response of building with different storeys adjacent to pit excavation[J]. Journal of Tianjin University,2012,45(9):829-837. (in Chinese)

    ZHENG G, LI Z W. Finite element analysis of response of building with different storeys adjacent to pit excavation[J]. Journal of Tianjin University, 2012, 45(9): 829-837. (in Chinese)
    [6] 郑 刚, 王 琦, 邓 旭, 等. 不同围护结构变形模式对坑外既有隧道变形影响的对比分析[J]. 岩土工程学报,2015,37(7):1181-1194. (ZHENG G, WANG Q, DENG X, et al. Comparative analysis of influences of different deformation modes of retaining structures on deformation of existing tunnels outside excavations[J]. Chinese Journal of Geotechnical Engineering,2015,37(7):1181-1194. (in Chinese) doi: 10.11779/CJGE201507003

    ZHENG G, WANG Q, DENG X, et al. Comparative analysis of influences of different deformation modes of retaining structures on deformation of existing tunnels outside excavations[J]. Chinese Journal of Geotechnical Engineering, 2015, 37(7): 1181-1194. (in Chinese) doi: 10.11779/CJGE201507003
    [7] CLOUGH G W, DUNCAN J M. Finite element analyses of retaining wall behavior[J]. Journal of the Soil Mechanics and Foundations Division,1971,97(12):1657-1673. doi: 10.1061/JSFEAQ.0001713
    [8] 沈 健, 王建华, 高绍武. 基于“m”法的深基坑支护结构三维分析方法[J]. 地下空间与工程学报,2005,1(4):530-533. (SHEN J, WANG J H, GAO S W. 3-D analysis method of retaining structure of deep excavation based on “M” method[J]. Chinese Journal of Underground Space and Engineering,2005,1(4):530-533. (in Chinese) doi: 10.3969/j.issn.1673-0836.2005.04.012

    SHEN J, WANG J H, GAO S W. 3-D analysis method of retaining structure of deep excavation based on “M” method[J]. Chinese Journal of Underground Space and Engineering, 2005, 1(4): 530-533. (in Chinese) doi: 10.3969/j.issn.1673-0836.2005.04.012
    [9] CHAMBOSSE G, OTTERBEIN R. State of the art of compensation grouting in Germany[C]//Proceedings of the 15th International Conference on Soil Mechanics and Foundation Engineering. Istanbul, Turkey: SIMSG, 2001: 1511-1514.
    [10] AU S K A, SOGA K, BOLTON M D. Effect of multiple injection on long-term compensation grouting-laboratory and numerical studies[C]//Proceedings of the International Symposium on Geotechnical Aspects of Underground Construction in Soft Ground. Toulouse, 2002: 657-661.
    [11] 侯学渊, 刘国彬, 黄院雄. 城市基坑工程发展的几点看法[J]. 施工技术,2000,29(1):5-7. (HOU X Y, LIU G B, HUANG Y X. Several views on the development of urban foundation work[J]. Construction Technology,2000,29(1):5-7. (in Chinese)

    HOU X Y, LIU G B, HUANG Y X. Several views on the development of urban foundation work[J]. Construction Technology, 2000, 29(1): 5-7. (in Chinese)
    [12] 易小明, 张顶立, 李鹏飞. 隧道下穿时地表房屋变形开裂的定量评估[J]. 岩石力学与工程学报,2008,27(11):2288-2294. (YI X M, ZHANG D L, LI P F. Quantitative evaluation of house deformation and cracks caused by tunnel-crossing[J]. Chinese Journal of Rock Mechanics and Engineering,2008,27(11):2288-2294. (in Chinese) doi: 10.3321/j.issn:1000-6915.2008.11.016

    YI X M, ZHANG D L, LI P F. Quantitative evaluation of house deformation and cracks caused by tunnel-crossing[J]. Chinese Journal of Rock Mechanics and Engineering, 2008, 27(11): 2288-2294. (in Chinese) doi: 10.3321/j.issn:1000-6915.2008.11.016
    [13] 李云安, 钟玉芳, 张鸿昌. 影响基坑变形的实质性状态变量分析[J]. 地质与勘探,2000,36(2):49-52. (LI Y A, ZHONG Y F, ZHANG H C. Analysis of substantial state varaiables influencing deformation of foundation pit[J]. Geology and Prospecting,2000,36(2):49-52. (in Chinese) doi: 10.3969/j.issn.0495-5331.2000.02.017

    LI Y A, ZHONG Y F, ZHANG H C. Analysis of substantial state varaiables influencing deformation of foundation pit[J]. Geology and Prospecting, 2000, 36(2): 49-52. (in Chinese) doi: 10.3969/j.issn.0495-5331.2000.02.017
    [14] 李云安, 葛修润, 张鸿昌. 深基坑工程变形控制与有限元数值模拟分析[J]. 地质与勘探,2001,37(5):73-76. (LI Y A, GE X R, ZHANG H C. Deformation control of deep excavation engineering and analysis of numerical simulation with finite element method[J]. Geology and Prospecting,2001,37(5):73-76. (in Chinese) doi: 10.3969/j.issn.0495-5331.2001.05.019

    LI Y A, GE X R, ZHANG H C. Deformation control of deep excavation engineering and analysis of numerical simulation with finite element method[J]. Geology and Prospecting, 2001, 37(5): 73-76. (in Chinese) doi: 10.3969/j.issn.0495-5331.2001.05.019
    [15] LONG M. Database for retaining wall and ground movements due to deep excavations[J]. Journal of Geotechnical and Geoenvironmental Engineering,2001,127(3):203-224. doi: 10.1061/(ASCE)1090-0241(2001)127:3(203)
    [16] 王曙光. 复杂周边环境基坑工程变形控制技术[J]. 岩土工程学报,2013,35(S1):474-477. (WANG S G. Deformation control of excavation engineering with complicated surroundings[J]. Chinese Journal of Geotechnical Engineering,2013,35(S1):474-477. (in Chinese)

    WANG S G. Deformation control of excavation engineering with complicated surroundings[J]. Chinese Journal of Geotechnical Engineering, 2013, 35(S1): 474-477. (in Chinese)
  • 加载中
图(18) / 表(3)
计量
  • 文章访问数:  135
  • HTML全文浏览量:  34
  • PDF下载量:  37
  • 被引次数: 0
出版历程
  • 收稿日期:  2023-07-12
  • 修回日期:  2023-10-06
  • 录用日期:  2023-12-25
  • 刊出日期:  2025-02-21

目录

    /

    返回文章
    返回